Deterioration Trend Test of Each Metal Oxide Varistor (MOV) in Parallel for Surge Protective Devices
Experimental Setup and Test Objects
To investigate the performance and lifespan of three parallel Metal Oxide Varistors (MOVs) in a MOV surge protection device, a series of experiments was designed. The objective is to analyze how voltage mismatch among parallel MOVs affects current sharing, clamping voltage, and degradation over repeated surge events.
Three MOVs of the same model from the same manufacturer were used. After screening, the U1mA voltage differences between the three MOVs were controlled at approximately 1V, 6V, and 10V, forming three groups: Group A (≈1V difference), Group B (≈6V difference), Group C (≈10V difference).
| Metal Oxide Varistor voltage (V) | ||||
| Serial number | 1 | 2 | 3 | Parallel connection |
| Group A | 619 | 619 | 620 | 589 |
| Group B | 615 | 621 | 620 | 588 |
| Group C | 610 | 619 | 620 | 592 |
Table 1 – Initial MOV voltage parameters selected for the MOV surge protection device experiments
Results of Repeated Impulse Testing
After repeated 8/20 μs, 40 kA surge impulses, the final measured MOV voltages for each group were obtained, as shown in Table 2. These results demonstrate the degradation trend of MOVs under parallel operation and the effect of initial voltage mismatch on the performance and lifespan of the surge protection device.
| Metal Oxide Varistor voltage (V) | ||||
| Serial number | 1 | 2 | 3 | Parallel connection |
| Group A | 610 | 612 | 615 | 600 |
| Group B | 584 | 616 | 612 | 591 |
| Group C | 562 | 607 | 606 | 574 |
Table 2 – MOV voltage values after 25 repeated surge impacts in the MOV surge protection device
Analysis of Voltage Variation and Deterioration Trend in Group C
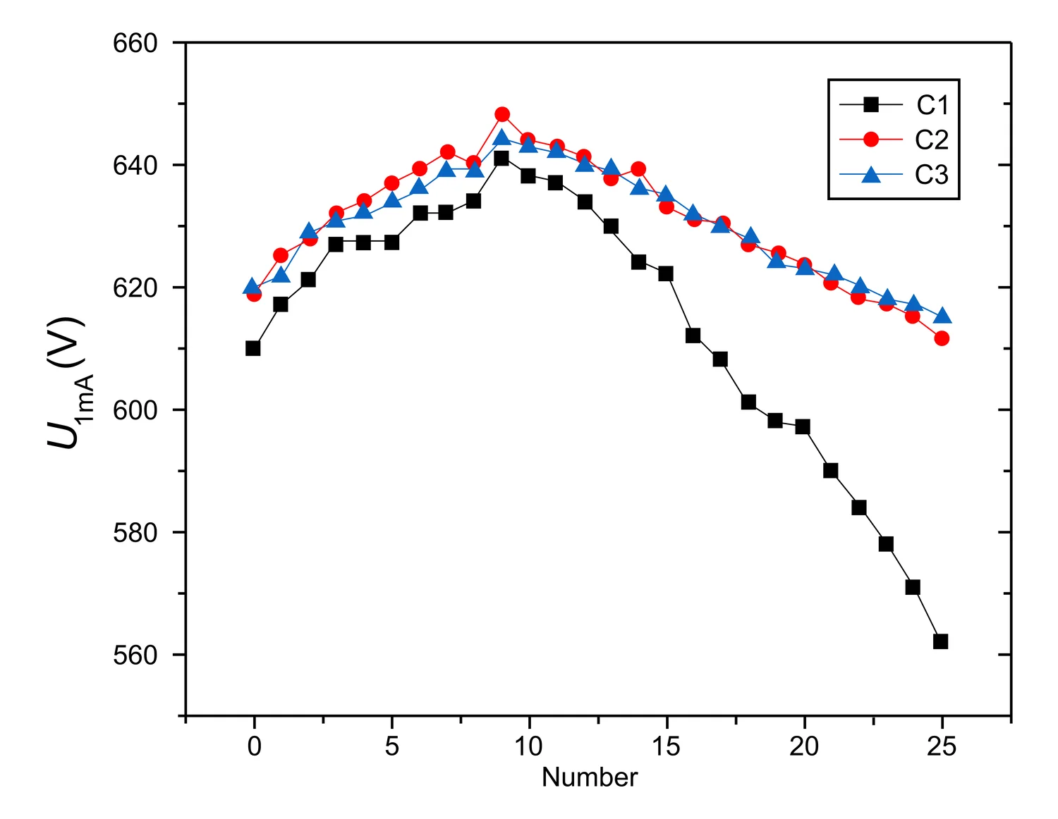
Group C showed the most pronounced voltage variation and was analyzed in detail. The voltage trends of individual MOVs (C1, C2, C3) are shown in Figure 1.
Key observations:
- Due to slight differences in current diversion, each MOV conducts different amounts of surge current according to the relation:
In=Ia+U−UanRznI_n = I_a + \frac{U – U_{an}}{R_{zn}}In=Ia+RznU−Uan
where RznR_{zn}Rzn is the dynamic resistance, IaI_aIa is the impulse current, UUU is the total residual voltage, and UanU_{an}Uan is the residual voltage per MOV. As a result, with an initial 10V voltage difference, after three sets of impacts, the difference narrowed to 5V.
- According to IEC61643-11, the acceptable U1mA variation range is ±20%. The C1 MOV reached the voltage degradation limit first. Beyond this limit, the C1 MOV degraded at ~1% per surge group, and its total degradation after testing was 2.7 times higher than the other two MOVs.
Conclusion: When lower initial voltage MOVs are used in parallel, they deteriorate first and more severely than higher-voltage MOVs, potentially impacting SPD reliability and lifespan.
Figure 1 – Voltage variation trend of sample MOVs in Group C
Screening and Deterioration Trends of Metal Oxide Varistors (MOV) in Parallel for Surge Protective Devices
Experimental Setup and Test Procedure
To investigate how screening affects the performance and lifespan of three parallel Metal Oxide Varistors (MOVs) in a Surge Protective Device, a set of experiments was designed. The study focuses on the effects of voltage mismatch on current sharing, clamping voltage, and degradation under repeated surge events.
Three MOVs of the same model from the same manufacturer were selected. After screening, the voltage differences (U1mA) between the three MOVs were controlled at approximately 1V, 6V, and 10V, forming three groups: Group A (≈1V difference), Group B (≈6V difference), and Group C (≈10V difference).
| Metal Oxide Varistor voltage (V) | ||||
| Serial number | 1 | 2 | 3 | Parallel connection |
| Group A | 619 | 619 | 620 | 589 |
| Group B | 615 | 621 | 620 | 588 |
| Group C | 610 | 619 | 620 | 592 |
| Leakage current (μA) | ||||
| Serial number | 1 | 2 | 3 | Parallel connection |
| Group A | 10.1 | 9.66 | 11.1 | 31.8 |
| Group B | 16.4 | 8.94 | 9.1 | 37.4 |
| Group C | 12.3 | 9.46 | 8.05 | 33 |
Each group was subjected to an 8/20 μs surge waveform test with a peak current of In = 40 kA. The test was conducted in cycles of five impulses. Between cycles, sufficient cooling time was provided, and the voltage, leakage current, and nonlinear coefficient α of both the overall unit and each individual MOV were measured.
The experimental analysis includes comparisons of overall DC parameter variation between groups, as well as degradation differences among individual MOVs within the same group.
Analysis of Voltage Variation and Degradation in Groups A, B, and C
The overall voltage trend of parallel-connected MOVs in Groups A, B, and C is shown in Figure 2.
Figure 2 – Overall U1mA trend of parallel MOV samples in Groups A, B, and C
As observed in Figure 2:
- The overall U1mA voltage of three parallel MOVs is approximately 30 V lower than that of each individual MOV.
- Although the initial voltage differences among the groups varied, the overall voltage difference between Groups A, B, and C remained within 4 V during the first eight surge impacts, indicating that individual MOV quality has limited influence on early-stage performance.
- Degradation occurred first in Group C due to the inclusion of a lower-voltage MOV. Group B showed moderate degradation, while Group A remained the most stable. The final degradation level of Group C was approximately 1.7 times that of Group A.
These results indicate that parallel configurations including lower-voltage MOVs will reduce the overall performance and lifespan of the surge protective device.
Degradation Trends of Individual MOV Chips
From the experimental data, it can be observed that the initial U1mA voltage of MOVs A3, B3, and C3 in each group was 620 V. However, their final voltages after repeated surge impacts differed significantly. The degradation trends of these individual MOVs are illustrated in Figure 3.
Figure 3 – Trend of U1mA variation for A3, B3, and C3 MOV chips
All three MOVs exhibited degradation after repeated impacts. Among them, the C group with a 10 V voltage difference showed the fastest and most severe degradation of the C3 MOV, followed by the B group.
This demonstrates that when a lower-voltage MOV is used in parallel, it accelerates the degradation of the remaining MOVs and negatively affects overall SPD reliability.
Leakage Current Variation Analysis
The leakage current values measured after 25 surge impacts are shown in Table 4. The total leakage current of the parallel configuration was slightly higher than the sum of the individual MOVs.
| Leakage current (μA) | ||||
| Serial number | 1 | 2 | 3 | Parallel connection |
| Group A | 11.7 | 10.4 | 10.8 | 33.4 |
| Group B | 20.4 | 9.74 | 9.35 | 39.8 |
| Group C | 25.3 | 12.1 | 13.7 | 51.2 |
Table 4 – Leakage current variation after 25 repeated surge impacts in parallel MOV SPD
Figure 4 – Overall leakage current trend of parallel MOV samples in Groups A, B, and C
The results show that leakage current increases slightly with parallel connection and follows a trend opposite to voltage degradation.
Simulation Analysis of Optimal Parallel MOV Quantity for Surge Protective Devices
Simulation Objectives and Modeling Conditions
To determine how many parallel Metal Oxide Varistors (MOVs) are suitable in a MOV surge protection device, a simulation-based analysis was conducted. The purpose of the simulation is to evaluate the relationship between residual voltage and surge current under different parallel configurations, providing guidance for practical SPD design.
The simulation conditions were defined as follows:
- The source impedance of the surge generator was set to 0.431 Ω and kept constant, in order to analyze the relationship between residual voltage and surge current under different numbers of parallel MOVs.
- The charging voltage was fixed at 15.214 kV. Typical parallel configurations of 1, 3, and 5 MOVs were simulated to compare changes in residual voltage and current conduction capability.
- Residual voltage and current waveforms were collected for intuitive comparative analysis.
Simulation Results of Residual Voltage and Current Waveforms
The residual voltage and current waveforms obtained from the PSPICE simulation circuit with five parallel configurations are shown in Figures 6 and 7, based on the simulation loop illustrated in Figure 5.
Figure 5 – PSPICE simulation loop with 5 parallel MOVs
Figure 6 – Current wave comparison under three parallel configurations
Figure 7 – Voltage wave comparison under three parallel configurations
From the simulation results, the following conclusions can be drawn:
- The difference in current-carrying capability under different parallel configurations is significant. When five MOVs are connected in parallel instead of one, the current capability increases by approximately 1.6 kA; compared to three parallel MOVs, it increases by about 0.36 kA.
- When only a single MOV conducts, the residual voltage reaches 2.1497 kV. With five MOVs in parallel, the residual voltage decreases significantly to 1.3948 kV, crossing the insulation withstand boundary between Level II and Level III (1.5 kV).
- Parallel connection of MOVs reduces the equivalent dynamic impedance, directly resulting in increased surge current flow and reduced residual voltage, with an overall optimization range of approximately 35%.
Trend Analysis of Surge Current and Residual Voltage with Parallel Quantity
Simulation Plan
Using the same circuit configuration, the charging voltage was maintained at 15.214 kV. Parallel configurations of 1, 3, 6, 12, 18, and 24 MOVs were simulated to evaluate cross-sectional trends in residual voltage and surge current. Statistical processing was applied to waveform data to generate trend curves.
Simulation Results and Analysis
Figure 8 – Relationship between number of parallel MOVs and U–I characteristics
From extensive simulation data, the following conclusions can be drawn:
- Under constant charging voltage, as the number of parallel MOVs increases, surge current continuously increases while residual voltage decreases. The trend is monotonically nonlinear.
- When the number of parallel MOVs is between 1 and 5, the slope of current increase and residual voltage reduction is significantly greater than in the range of 5 to 24.
- The optimization achieved by increasing from 3 parallel MOVs is nearly equivalent to the total optimization obtained by increasing from 3 to 24 MOVs.
Considering engineering practicality and cost control, a parallel configuration of 2–5 MOVs provides the most reasonable and economical design choice for surge protective devices.
Simulation Analysis of Voltage–Current Characteristics
Simulation Plan
Using the same simulation circuit, configurations of 1 and 6 parallel MOVs were modeled. Surge current levels of 5 kA, 10 kA, 20 kA, and 30 kA were applied. Residual voltage peak values were collected to generate voltage–current characteristic curves.
Simulation Results and Analysis
Figure 9 – Simulated U–I characteristic curves of parallel MOV configurations
From the U–I characteristic curves, the following conclusions can be drawn:
- Six parallel MOVs maintain nonlinear U–I characteristics across all surge amplitudes, with no residual voltage inflection caused by increasing or decreasing impulse magnitude. This confirms that residual voltage optimization through parallel MOVs exists across all surge levels.
- From a trend perspective, higher surge current amplitudes result in greater absolute reductions in residual voltage, indicating stronger optimization effects at higher energy levels.
Experimental Verification of Optimal Parallel MOV Quantity in Surge Protective Devices
Experimental Principles and Impact Verification of Metal Oxide Varistor (MOV)
The purpose of the Metal Oxide Varistor (MOV) impact test is to experimentally verify the theoretical analysis and simulation results discussed above. The verification focuses on the following key inferences:
- Using 3–5 Metal Oxide Varistors (MOVs) in parallel can significantly reduce residual voltage by approximately 35% and increase surge current capability compared with using a single MOV.
- The influence of increasing the number of parallel MOVs on residual voltage and surge current follows a monotonic nonlinear trend.
- Parallel MOV circuits exhibit nonlinear voltage–current (U–I) characteristics.
For verification of inferences (1) and (2), a Haefely PSURGER30.2 impulse current generator was used, with a source impedance of 0.432 Ω. The test sample selected was the EPCOS standard Metal Oxide Varistor model B32K385/EPC. The expected short-circuit current of the test system is 33.5 kA, under which a single MOV can conduct a continuous surge current of 30.01 kA.
Impact resistance tests were carried out for parallel configurations of 1, 3, 5, 12, 18, and 24 MOVs. For each configuration, five impact tests were performed, and the average values were calculated for statistical analysis. To ensure proper current sharing, the U₁mA value of each MOV was controlled within a range of 620 ± 5 V.
Test Results and Analysis
The experimental data obtained for the verification of inferences (1) and (2) are summarized in Table 5.
Table 5 – Test data of different numbers of parallel Metal Oxide Varistors (MOVs) at 30 kA
| Project | Parallel situation | |||||
| 1 piece | 3 pieces | 5 pieces | 12 pieces | 18 pieces | 24 pieces | |
| Residual voltage (kV) | 2.11 | 1.51 | 1.36 | 1.22 | 1.13 | 1.11 |
| Surge current (kA) | 30.01 | 31.26 | 31.63 | 32 | 32.12 | 32.23 |
From Table 5, the following conclusions can be drawn:
- The experimental results show that using 3–5 parallel MOVs reduces residual voltage by approximately 34.59% compared with a single MOV, while increasing surge current capability by about 1.62 kA. This confirms the validity of the simulation results. The measured residual voltage and current waveforms are shown in Figure 10.
Figure 10 – Waveform from Haefely testing system with 5 parallel MOVs
Note: The waveform was captured using a Tektronix oscilloscope and reconstructed using WaveStar for Oscilloscopes software. The current ratio is 100 V/A.
2.The residual voltage and surge current exhibit a monotonic nonlinear trend as the number of parallel MOVs increases. By superimposing the measured residual voltage data with the simulation results, the comparison curve shown in Figure 11 is obtained, demonstrating strong consistency between experimental and simulation data.
Figure 11 – Comparison of residual voltage between experimental test and simulation for different numbers of parallel MOVs
Experimental Verification of Voltage–Current Characteristics
Impact tests were conducted on parallel MOV configurations consisting of one and six pieces under current amplitudes of 5, 10, 20, and 30 kA. The measured residual voltages are listed in Table 6.
Table 6 – Residual Voltage at Different Impact Current Amplitudes
| Impact current (kA) | 5 | 10 | 20 | 30 |
| Actual measurement(1 piece)kV | 1.33 | 1.52 | 1.84 | 2.11 |
| Actual measurement(6 pieces)kV | 1 | 1.09 | 1.22 | 1.3 |
| Residual voltage drop ΔU (kV) | 0.33 | 0.43 | 0.62 | 0.81 |
Figure 12 – Comparison of test and simulation residual voltage
From the analysis of Figure 12, the following conclusions can be drawn:
- The measured and simulated voltage–current characteristics show a high degree of agreement.
- The blue diamond-shaped curve represents the residual voltage difference between six parallel MOVs and a single MOV under different impact amplitudes. This difference increases approximately linearly as the impact amplitude increases, indicating that higher surge currents result in more significant residual voltage optimization.
- The slopes of the three segments of the ΔU trend line are calculated as K = 0.02, 0.019, and 0.019, respectively. The nearly constant slope confirms that the residual voltage reduction achieved by six parallel MOVs compared to one follows a stable linear rate.
Design Guidelines and Optimization for Parallel MOV Surge Protective Devices
Practical Recommendations for Engineering Application
Based on experimental and simulation results, the design of parallel MOV SPDs should focus on three key aspects: voltage consistency, optimal parallel count, and thermal management. MOVs with lower initial U1mA voltages conduct earlier, absorb more surge energy, and degrade faster, so strict voltage screening is essential. Using 2–5 MOVs in parallel achieves most of the clamping voltage reduction and current enhancement. Adequate spacing and coordination with thermal disconnectors prevent overheating and ensure long-term reliability.
Summary of Key Findings and Design Implications for Surge Protective Devices
Parallel MOV configurations reduce dynamic impedance and lower residual voltage by about 30–35% compared to a single MOV. However, current sharing is highly sensitive to voltage mismatch, which can accelerate aging of lower-voltage units. SPD lifetime depends on MOV matching, thermal balance, and system-level coordination rather than quantity alone. Controlled parallelization ensures reliable surge protection in line with IEC standards.
LSP Surge Protective Device Solutions Based on Parallel MOV Design Principles
Alignment of LSP SPD Design with Parallel MOV Optimization Findings
LSP SPDs follow strict MOV screening and controlled parallel architectures to ensure uniform current sharing, predictable clamping voltage, and long-term reliability. Optimized parallel counts (3–5 MOVs) provide low residual voltage without unnecessary component stacking, balancing performance and compact design.
Additionally, LSP operates a state-of-the-art production facility with advanced automated testing systems, ensuring consistent quality and precise MOV matching in every SPD. The R&D team continuously develops optimized architectures to meet international standards and industrial requirements.
Application-Oriented Recommendations for LSP Surge Protective Devices
Parallel MOV-based LSP SPDs are suitable for industrial power distribution and residential installations where stable clamping voltage, reliable current sharing, and predictable lifespan are required. Coordination with upstream protection and grounding systems further enhances effectiveness.
Frequently Asked Questions (FAQ) about Surge Protective Devices
How many MOVs should be connected in parallel for optimal SPD performance?
In most engineering applications, connecting 2–5 MOVs in parallel provides the optimal balance between residual voltage reduction, current capability, and cost efficiency.
How does voltage clamping affect the lifetime of the SPD?
Lower clamping voltage improves protection but increases energy absorption stress. Proper voltage matching and thermal management are essential to prevent premature degradation.
What screening and tolerance requirements are recommended for MOVs?
MOVs used in parallel should be screened within a narrow U1mA tolerance range to ensure balanced current sharing and consistent aging behavior.
Can parallel MOV configurations cause safety issues if mismatched?
Yes. Poorly matched MOVs can lead to current hogging, accelerated degradation, and reduced SPD reliability.













